营运载货汽车标准5月1日开始实施+82辆超载货车结队闯禁区 被交警“连窝端”

时间:2018-03-05

aHR0cHM6Ly9tbWJpei5xcGljLmNuL21tYml6X2dpZi83bHlCaWJCbmwxUVZqa3pVQjlFRmtSQzdsbmZKaWF5emliNEcxU2J3cGJvemFjZHFEVjJDSm5vdm1ZRElReThzV3BUMGpQQTltSG81a3NWWnlsZFpEclBMdy8w.gif

营运载货汽车标准5月1日开始实施!


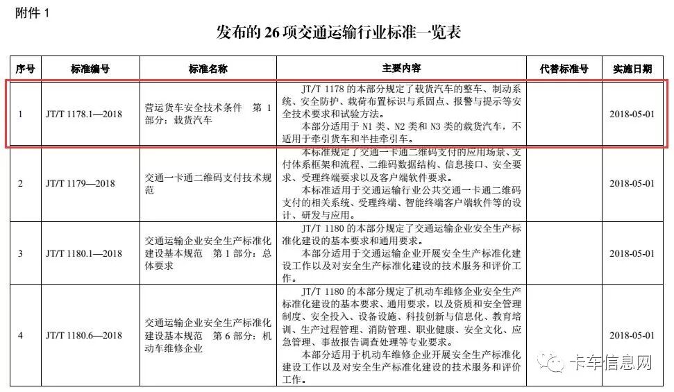
2018年2月27日,交通部官网发布了《营运货车安全技术条件 第1部分:载货汽车》等26项交通运输行业标准、废止《交通行业职业技能要求 港口 第1部分 内燃装卸机械司机》等63项交通运输行业标准的公告。


在发布的26项交通运输行业标准中,《营运货车安全技术条件 第1部分:载货汽车》规定了载货汽车的整车、制动系统、安全防护、载荷布置标识与系固点、报警与提示等安全技术要求和试验方法。本部分适用于N1类、N2类和N3类载货汽车,不适用于牵引货车和半挂牵引车,并于2018年5月1日起开始实施。

本部分适用于N1类、N2类和N3类载货汽车,不适用于牵引货车半挂牵引车,并于2018年5月1日起开始实施。

  《城市公共汽电车企业运营成本测算规范》规定了城市公共汽电车财政补贴预算及核定过程中对公共汽电车企业直接运营成本、期间费用和税金及附加的测算方法。

本标准适用于汽油、柴油、天然气车辆和无轨电车的运营成本测算。本标准不适用新能源车辆(包括纯电动汽车、插电式混合动力汽车和燃料电池汽车)的运营成本测算。


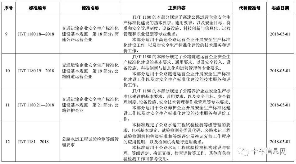
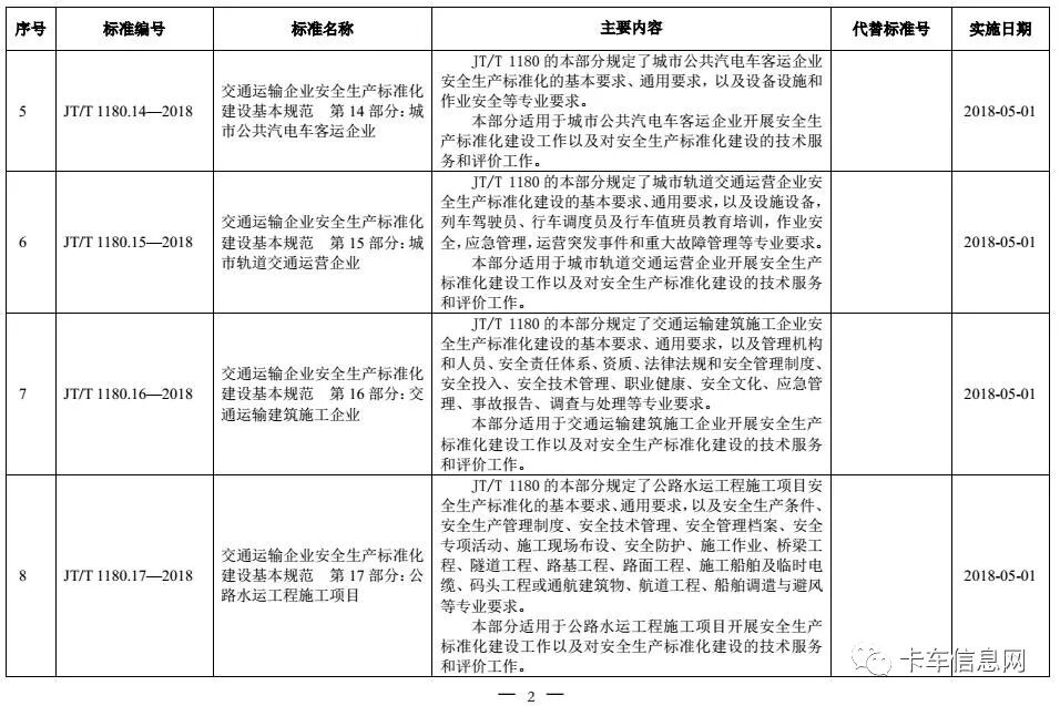
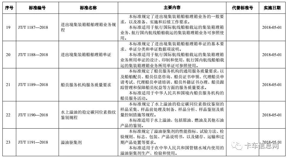
以下为公告原文:

超载事件:

82辆超载货车结队闯禁区,被交警“连窝端”!

近日两辆严重超载的大货车

牵出80辆藏起来的“同伙”

济宁高新交警在辖区撒网摸排

将82辆超载货车“连窝端”

其中

超载率全部达到100%以上

部分货车重达182吨

严重危害道路交通安全

……

2月25日,济宁警方动用无人机,将藏匿在辖区某停车场的共76辆超载货车排查出来,全部处以罚款2000元记6分的顶格处罚。



25日凌晨3点左右,济宁高新交警大队在辖区内北外环264联合执法站,查获2辆超载过百吨拉沙大货车。但是通过民警摸排情况来看,进入大队辖区的重型超限车辆,远远不止这两辆。

当日早晨7时

济宁高新交警组织警力

开便车对辖区内各大停车场

进行秘密侦查摸排

通过2个小时摸排发现

高新区柳行街道南营村

许厂煤矿周围停车场内

停放有大量超限超载车辆

高新交警确定超载超限的停车场后,立刻组织警力,联合特警队员与其他大队抽调的警力,共80名执法人员对停放超限超载车辆停车场进行“扎口袋行动”。


—济宁高新区交警大队黄屯中队中队长尹祥伟


通过5个多小时的执法行动

共确定超载超限重型货车76辆

全部超载100吨以上

25日夜间

高新交警继续对道路进行封控

再次查获4辆百吨超载货车


集中清理行动中

执法人员发现

其中一辆货车重达182吨

严重危害道路交通安全

同时

执法人员还发现13辆货车

存在未按规定悬挂号牌和

故意遮挡号牌

还有36辆非法改装、改型

加高加宽车厢

……

对改装车辆进行完技术参数检测后

交警部门将对改装车辆

进行拆解并恢复原貌


目前

82辆超载100%以上货车

司机被罚款2000元、记6分

13辆货车存在

涉牌涉证、无损号牌等违法行为

司机被罚款200元、记12分

……


下一步

交警部门将联合交通等部门

对车载货源、车辆所属公司

及接货方进行排查

排查完毕后

将对所有车辆进行顶格处罚 ...

交通部2月28日交规标准附件:

来源:卡车信息网

 

北京德林乾元电子商务有限公司

电话:010-62922521 邮编:100000

京ICP备15045638号-1

煤老板网APP
煤老板快讯